Projects
PeftCand
Master your career with AI-powered Interviews, coaching and live practice. From technical interviews and coding challenges to public speaking, leadership development, and career advancement – get personalized AI coaching and real-time feedback to excel in every professional situation.
Learn more →Motherload AI
Motherload is a new kind of support system for those who carry it all — mentally, emotionally, and invisibly.
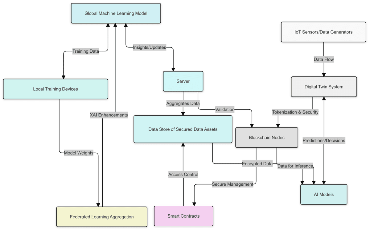
Learn more →Secure and decentralized digital twin optimization: a blockchain-enabled federated learning approach for IIoT
Research paper on optimizing digital twins in Industrial IoT using blockchain-enabled federated learning for secure and decentralized optimization.
Learn more →Evaluation of different approaches for the function matching problem
Research paper evaluating various computational approaches and methodologies for solving the function matching problem in software engineering and analysis.
Learn more →LLM-Evaluator: Sentiment Analysis of Large Language Models
LLM-Evaluator is a web application that allows users to evaluate the performance of large language models (LLMs) using sentiment analysis.
Learn more →A Blockchain-Assisted Federated Learning Framework for Secure and Self-Optimizing Digital Twins in Industrial IoT
Optimizing digital twins in the Industrial Internet of Things (IIoT) requires secure and adaptable AI models. This framework combines blockchain and federated learning.
Learn more →Fed XAI & Blockchain Code Repo
Federated Explainable AI and Blockchain implementation with complete source code and documentation for secure distributed machine learning.
Learn more →Link Prediction
Link Prediction Based on Heuristics and Graph Embeddings - research implementation for predicting future connections in network structures.
Learn more →See't App
See't is a social media app that allows users to share their experiences with the world through immersive content sharing.
Learn more →
FordhamAR
FordhamAR is an augmented reality app that allows users to explore Fordham University through interactive AR experiences and campus navigation.
Learn more →
Go Emotion on Llama-3-8b
Go Emotion is a fine-tuned model from Llama-3 that allows you to easily extract emotions from text.
Learn more →Stream Kafka Spark Reddit
Real-time data processing pipeline using Kafka and Spark for Reddit data analysis. Essential for organizations to make quick, informed decisions through real-time insights.
Learn more →
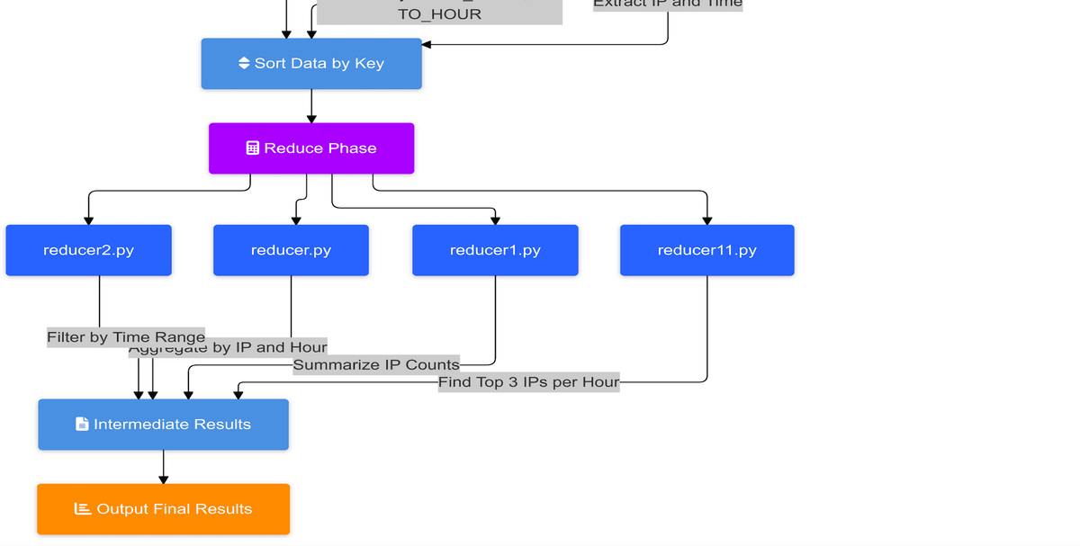
MapReduce HDFS
MapReduce process implementation with emphasis on mapper and reducer steps, environment configuration, and intermediate results generation for distributed computing.
Learn more →
Fordham AI
What if you could look up any information about Fordham University? Webpages, images, videos and more. Fordham AI has many features to help you find exactly what you're looking for.
Learn more →
Fordham Research Search
Uncover the brilliance: Explore profiles, groundbreaking work, and cutting-edge research by the exceptional minds of Fordham University.
Learn more →
Llama-3-8b, Codella, and Mistral Multi-Chat
This Chatbot app allows users to interact with various models including the new LLM models, utilizing DeepInfra's APIs.
Learn more →
RAG on Custom Report Document
RAG on a custom report document using pinecone, llamaIndex and GPT for a more efficient and effective search.
Learn more →
US Population Dashboard
A dashboard that shows the population of the United States by state and county.
Learn more →