
I specialize in building softwares, machine learning models and optimizing algorithms for generative tasks, with extensive experience using tools like PyTorch and Scikit-Learn. Over the past 5+ years as a software engineer, I have developed SaaS infrastructure, improved workflows, and tackled complex technical challenges. My expertise includes Python, C++, and cloud technologies, enabling me to deliver robust and scalable solutions.Github Repo.
Deep Dive into My Research Projects 🎧
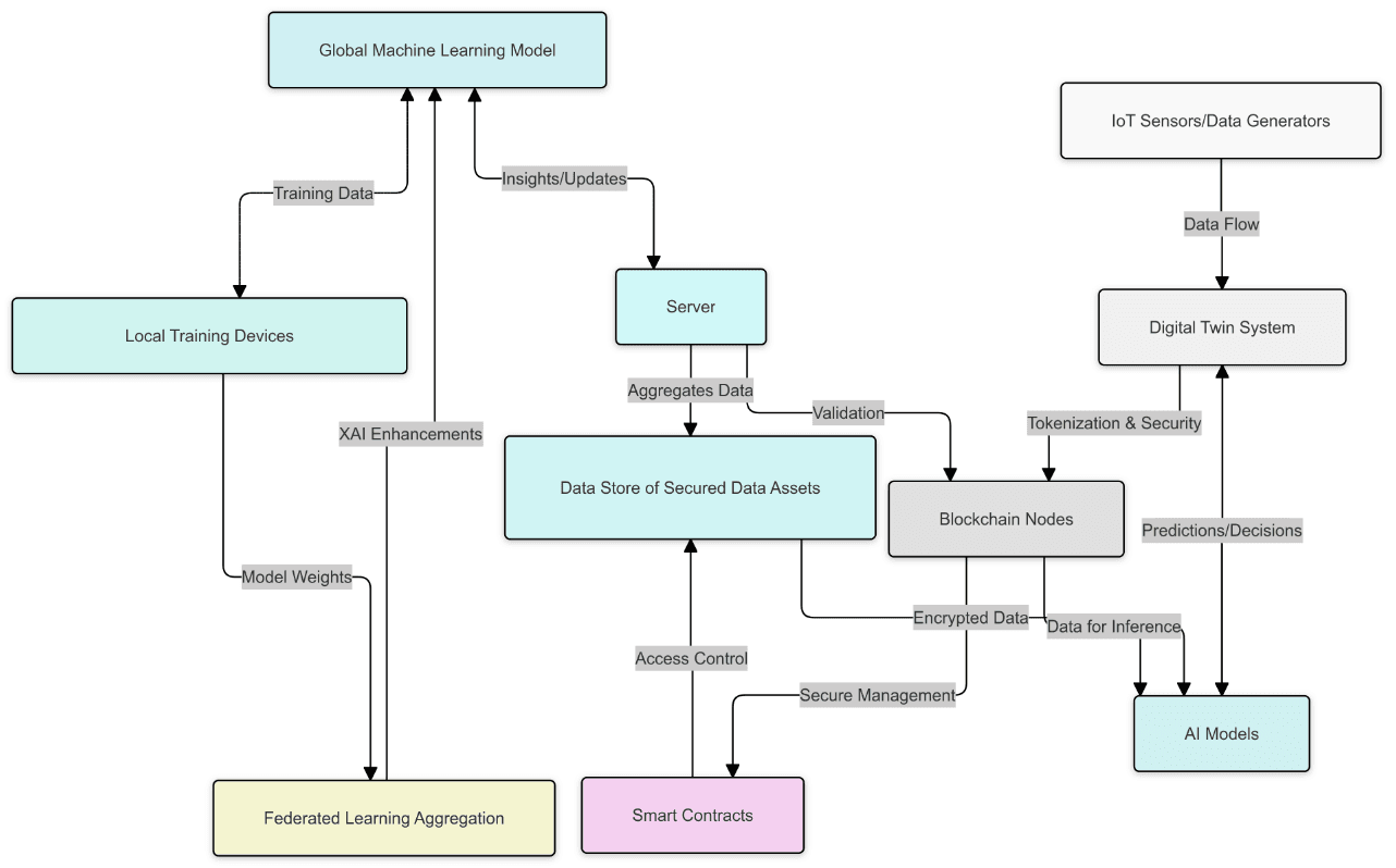
A Blockchain-Assisted Federated Learning Framework for Secure and Self-Optimizing Digital Twins in Industrial IoT
Cross-Lingual Inter-Context Learning for Low Resource Languages || Thesis
Link prediction based on heuristics and graph attention

PeftCand
Master your career with AI-powered Interviews, coaching and live practice . From technical interviews and coding challenges to public speaking, leadership development, and career advancement – get personalized AI coaching and real-time feedback to excel in every professional situation.

Secure and decentralized digital twin optimization: a blockchain-enabled federated learning approach for IIoT

Evaluation of different approaches for the function matching problem

EmissaryBot: AI-Powered delivery service company based in NYC

Fed XAI & Blockchain Code Repo
Federated Explainable AI and Blockchain

Link Prediction
Link Prediction Based on Heuristics and Graph Embeddings

See't App
See't is a social media app that allows users to share their experiences with the world.

FordhamAR
FordhamAR is an augmented reality app that allows users to explore Fordham University.



